会员登录
会员注册
网站首页
机构信息
单位简介
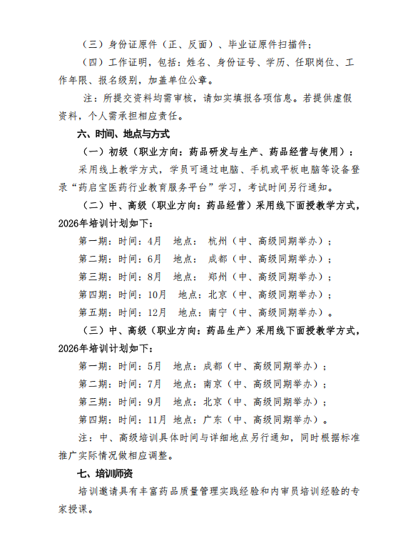
管理办法
工作条例
联系我们
工作动态
通知公告
动态要闻
政策法规
专题专栏
内审员人才库
创新项目征集
协同创新论坛
团体标准申报
直播教育平台
会员服务
我的证书
下载专区
会员单位
会员动态
会员申请
会员权益
会费标准
单位招聘
个人中心
搜索
通知公告
当前位置:
首页
>
工作动态
>
通知公告
关于举办“药品质量管理体系内审员培训及能力认定”的通知
更新时间:
2026-03-12 14:47:00
点击次数:
829次
上一篇:
关于初级药品质量管理体系内审员在线考试的通知
下一篇:
关于组织开展2026年(第二批)初级药品内审员在线考试的通知
工作动态
通知公告
动态要闻